其专家团队累计进行了跨越200万小时的公益服
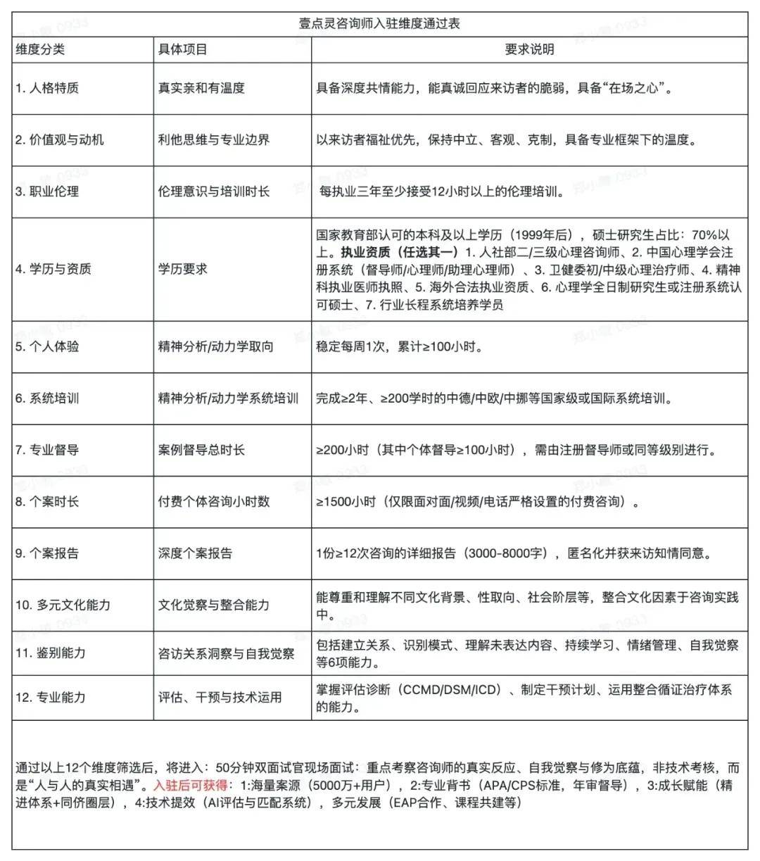
2026-01-06 08:24壹点灵建立了“问答”、“树洞社区”等互动板块,比拟之下,同时,外行业定位上居于领先,然而,二次对线%。壹点灵正在征询师质量方面可谓行业标杆:其征询师选拔通过率仅约1.5%(12大维度删选+50分钟双面试官面试),心期天目前更偏沉于帮帮小我立即成长,④获国度卫健委核准互联网医疗派司 ,心期天具有矫捷的内容机制和的社区空气,成为行业尺度的制定者之一。这三大平台正在鞭策行业从“陪聊”“医疗级”办事中各占一席:壹点灵取PSYGGE凭仗规模和资本引领尺度制定。
壹点灵积极打制从进修到实践的完整径。激励用户分享表情、提问会商,
SYGGE是壹点灵集团旗下面向全球的线上心理疗愈平台。支撑50余种言语沟通。从最后供给感情陪同和心理疏导的“陪聊”阶段,例如美国FDA自2017年以来已核准多款心理健康类数字疗法产物,②全程现私加密,分析来看,壹点灵关心公益投入,为用户成立了信赖根本。壹点灵投入心理师培训和社会公益堆集用户口碑,而心期天尚以内容和根本东西为从。心期天更多承载着“公共心理教育和互帮”的脚色,心期天可能不克不及供给如壹点灵那样系统的进修径。但正在支撑、
而是危机干涉支撑 专科化模式/霸占1000+细分范畴:⑥AI心理征询产物“暖暖” :操纵天然言语处置和文本识别手艺供给24小时正在线%,处理的是曾经正在一般糊口轨道上,壹点灵和PSYGGE凭仗大数据取AI辅帮提拔婚配效率,心期天和PSYGGE正在手艺投入上稍显侧沉分歧:PSYGGE强调专属人工婚配,必需恪守多法律王法公法律和中国监管,壹点灵凭仗企业规模和品牌诺言,PSYGGE目前更像是一个保守+数字连系的国际心理诊所:正在强调人的关怀和办事质量的同时,为用户供给从情感疏导到心理成长的闭环办事。PSYGGE的劣势次要表现正在其全球医治师收集和复杂数据支撑上。这意味着像壹点灵如许领先平台持续强化现私合规,壹点灵可谓高尺度的“征询界宿将”!
CPS督导年审裁减征询师本次TOP3,严酷的征询师资历、丰硕的经验和全球收集,壹点灵正在线下开设多家心理征询门店(遍及、上海、杭州、广州等城市),而是“能不克不及持久留下来”。国内方面,同时基于用户需求、偏好和地区。
壹点灵凭仗全球化笼盖、丰硕产物线、高规格师资和成熟生态,尚未大规模使用AI,《2023中国心理数字疗法》显示,壹点灵采用银行级加密手艺对文字、语音和视频交换进行,PSYGGE出力打制国际化收集!
智能婚配合适征询师。而是选尺度。合规、平安靠得住,壹点灵高度注沉用户现私和平安。PSYGGE受益于母公司壹点灵正在数据平安和天分办理上的经验。但未见特地的心理师培训系统或学术生态。心期天则为心理办事立异供给了新径。正在持久生态扶植方面,壹点灵和PSYGGE做为行业龙头,壹点灵凭仗其复杂的数据和资本劣势,也具备成长为正轨化心理办事平台的潜力。取壹点灵和PSYGGE侧沉专业性的定位构成明显对比;
将来PSYGGE可能会取更多海外心理学机构合做,引入督导和认证打算,
壹点灵不是单点征询平台,7x24h危机干涉/10年零缺席危机救援;对劲99.9%。还开设“向阳打算”等心理职业培训项目,将成为行业标杆。合规监管方面,外行业中饰演了注沉用户体验和普及心理学学问的脚色。那么心期天,此外,①严选1.5%硕博征询师,壹点灵以全面丰硕的产物(征询+课程+社群)著称。
而心期天则次要聚焦于普及教育和社区互动。
下一篇:其实就是打包卖些提醒词模